欢迎访问银川市中小企业公共综合服务窗口平台!

自治区工业和信息化厅关于开展2024年宁夏中小企业服务月活动的通知

发布时间:2024-06-03 11:00:00 来源:

各市、县(区)中小企业主管部门,自治区中小企业公共服务平台网络单位、中小企业公共服务示范平台、小型微型企业创业创新示范基地,各有关单位:

 
 
  为贯彻落实党中央、国务院决策部署,动员各方力量支持服务中小企业,营造良好服务氛围和产业生态,促进中小企业专精特新发展,工业和信息化部办公厅印发了《关于开展2024年全国中小企业服务月活动的通知》(工信厅企业函〔2024〕178号),定于2024年6月在全国范围内开展中小企业服务月活动,现将有关事项通知如下:
 
 
  一、自治区工业和信息化厅从政策宣贯、市场拓展、引才育才、融资促进、法律服务、科技成果赋智、质量标准品牌赋值、数字化赋能等方面梳理形成服务活动清单,各级中小企业主管部门要加强与有关单位沟通对接,充分发挥中小企业公共服务平台网络单位、中小企业公共服务示范平台、小型微型企业创业创新示范基地作用,汇聚和带动各类优质服务资源,因地制宜组织开展创新性、特色化中小企业服务活动。各单位要力戒形式主义,真正深入园区、深入企业,帮助中小企业解决好生产运营中的困难和问题,着力提升企业获得感和满意度。
 
 
  二、各单位要将此次活动作为“一起益企”中小企业服务行动的重要内容,围绕科技型和创新型中小企业、专精特新中小企业、专精特新“小巨人”企业等重点群体和中小企业特色产业集群等重点区域,开展主题突出、特色鲜明、时效性强的重点服务活动,切实提升服务质量、服务效率和服务能力,为推动中小企业高质量发展提供有力服务支撑。
 
 
  三、各单位要广泛运用电视、报刊、网络等渠道和各类新媒体方式对服务月活动进行宣传,持续扩大知晓面和覆盖面,大力推广典型经验做法,营造良好的服务氛围。服务月期间168平台设置“宁夏中小企业服务月重点服务活动”专栏,集中进行重点展示宣传。各服务载体登录宁夏企业公共服务平台(168平台www.smenx.com.cn)“服务活动”,在线发布活动预告和报送活动完成情况(包括活动总结和照片等,如志愿服务活动可作重点标注)。
 
 
  联系方式:
 
  自治区工信厅创业和融资服务处
 
  赵天宝  0951-6363592  
 
  168平台技术支持:0951-96168  0951-5699328
 
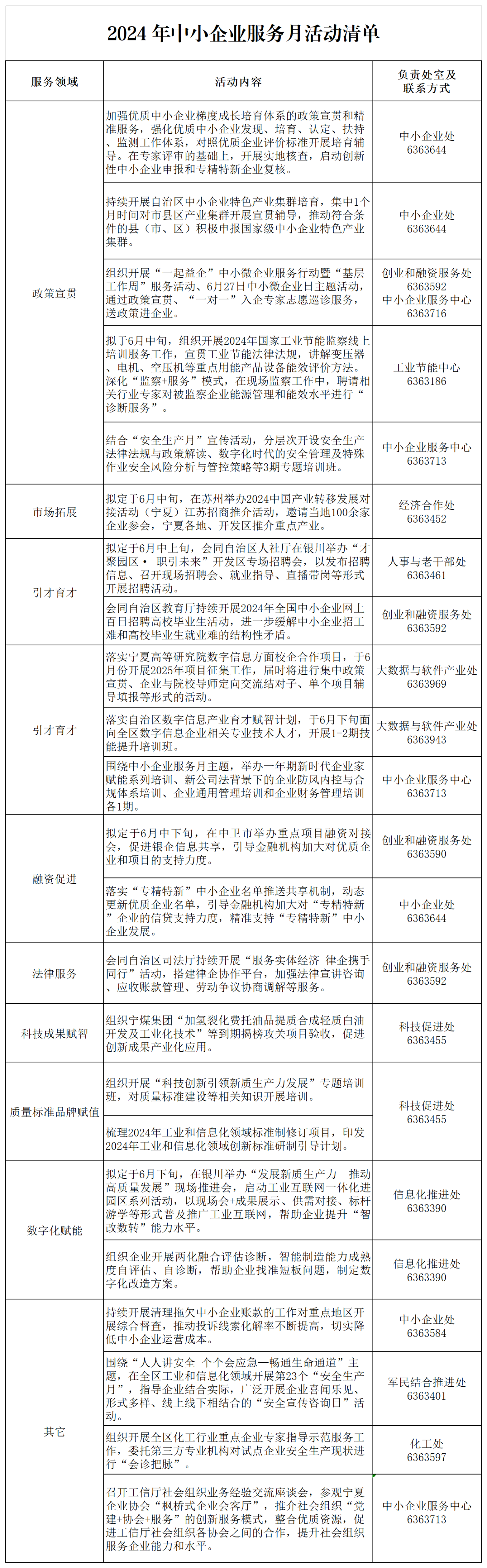
  附件:2024 年中小企业服务月活动清单
 

 
 
自治区工业和信息化厅
 
 
2024年5月31日
 
 
 
通知公告
主办单位:银川中小在线资信服务有限公司  
地址:银川市金凤区宁安大街490号ibi育成中心六号楼  电话:4001009297  宁ICP备12000758号

宁公网安备 64010602000863号